南京理工大学泰州科技学院2025年招聘公告
南京理工大学泰州科技学院成立于2004年6月,是经教育部批准设立,由国家“双一流”建设高校、全国重点大学南京理工大学和泰州市人民政府合作举办的本科高校。办学以来,学校充分依托南京理工大学优质资源,致力于建设特色鲜明的高水平应用型大学,走出了一条适应社会经济和产业发展需求,既充分发挥高水平母体学校支撑优势,又真正体现自身办学特色的发展之路。学校现有在校生1.3万余人,已向社会输送4.2万余名毕业生。
截至
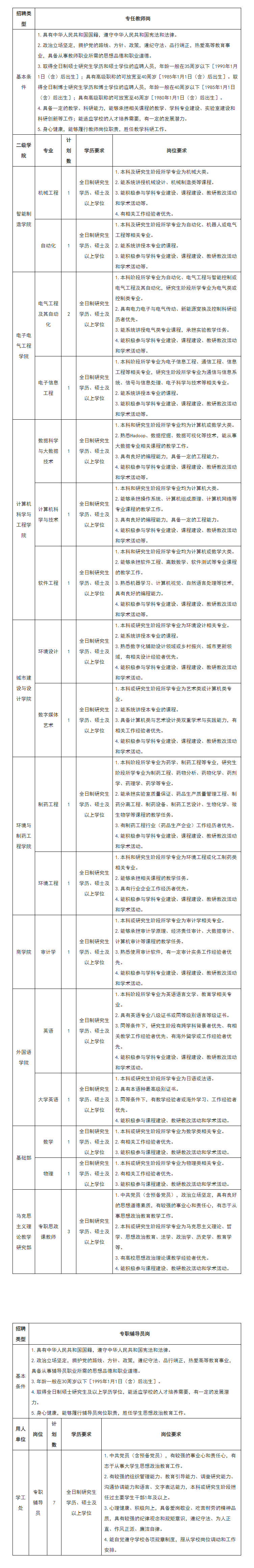
专任教师、专职辅导员(具体岗位要求见附件)
薪酬待遇等按学校相关规定执行。
采取公开招聘的方式,按照网上报名、简历初审、资格审核、综合考核、心理测试、体检、政治审查、思想政治与品德综合考察等步骤进行。
1.网上报名。凡符合条件且有意向应聘者,通过登录南京理工大学泰州科技学院人才招聘网(网址:https://e.nustti.edu.cn/hrzpw),注册后进入应聘主页面填写个人简历,并按要求上传各类证书(毕业证书、学位证书、职称证书、荣誉证书、相关证明等材料)扫描件或照片。网上填报应聘信息的同时上传个人简历一份。材料不全或未按要求提供材料者恕不接受应聘。
网上报名注意事项:
(1)报名时间:应聘者可先登录招聘网站进行注册,填写、维护个人简历,自
(2)请务必在申请岗位前完善好个人简历信息,岗位申请提交成功后将无法修改简历;
(3)请务必填写常用邮箱并及时关注,相关通知将通过邮件发送。
2.简历初审。学校对应聘者的条件和材料进行审核,确定进入资格审核的人员名单。应聘者对所提供材料的真实性、准确性、完整性、有效性负责。凡有弄虚作假者,一经查实,取消应聘资格。
3.资格审核。学校组织开展资格审核,对应聘人员进行资格复审查验。
4.综合考核。专任教师的综合考核包括试讲和面试,专职辅导员的综合考核包括笔试和面试。
5.心理测试。学校组织对应聘人员开展心理测试。
6.体检。拟录用人员至指定医院体检,体检标准参照江苏省公务员体检标准执行。
7.政治审查。学校对体检合格者开展政治审查工作。
8.思想政治与品德综合考察。学校按照《教师职业道德规范》要求,考察拟录用人员的师德师风和职业素养等,并确定最终聘用人员。
联系人:
联系电话:0523-86150808
附件:《南京理工大学泰州科技学院2025年专任教师、专职辅导员招聘岗位信息表》

- 联系我们
关注招聘公众号


